那些缺席中级会计考试的人,后来怎样了?
发布于 2021-08-11 17:39 ,所属分类:注册会计师学习资料



长按识别下方ErWeiMa
回复“100”立即获取
《中级会计实务》冲刺100题完整版
及答案详解

01
劝你不要缺考2021年中级……
根据目前最新消息,缺考的话对于下一年的考试不会有影响,但部分单位却对于弃考的考生有了新的处理方式!
早在2020年,在《中注协负责人就2020年注册会计师全国统一报名相关事项答记者问》中就有说到CPA缺考事宜:


还有少数单位现在有对CPA缺考进行考核,单位会对CPA缺考或者低分现象进行绩效评估。虽然说这么认真的单位很少,但是不要心存侥幸,万一你要是遇上这种较真的单位了呢?
就像下面这位同学:

看到中注协的发声,有的中级考生也比较慌:缺考中级会不会影响单位绩效考核,影响奖金?

针对中级缺考,目前虽然还没有官方发声,但是从实际工作来讲,总报名也不去考,确实对个人在领导和同事心目中的形象有一定影响。
并且由于考生没有按时参加考试,在支付了不必要的费用的同时,也浪费了相关考试管理工作资源。因此,建议广大考生合理并慎重地决定是否报名考试及选择报考科目。
所以,报名了就尽量参加考试哟!
02
往年中级考试缺考率惊人
近年来,中级的缺考情况到底是怎样的呢?!以至于官方都出面“规劝”了。我们一起来看看!
2020年中级考后,各地财政局陆续公布了各地出考率情况。在此,老师进行了汇总,划重点如下:
1、各地中级考试平均出考率低于50%,不是特别乐观。
2、个别地区出考率低至40%以下,比如贵州出考率仅为33.66%。
3、各地平均出考率分布情况比较集中,分布在32~57%之间。
看看去年中级各地出考率
▼▼▼

03
中级考生弃考率这么高,
主要是这几个原因!
每次中级考试结束后,我们就会大量中级考生关于弃考的吐槽,理由真是五花八门:

弃考理由千万条,但是我认为主要原因有两个:
1.跟风考证
中级会计证书固然含金量比较高,很受市场的认可,但是有些人对会计兴趣不足,或者工作,家庭琐事太多,并没有做好时间规划,茫然地跟随考证大军,证书没有拿到,白白增加了一些负担!
2.意志力薄弱
一些考生很想拿下中级证书,也认可中级证书的价值,工作家庭也没有太多压力。
然而,考中级证书是一个艰难的过程,熬夜早起复习,女生没有时间打扮逛街等等。所以最终有些考生不能坚持,慢慢地备考的时间少了,到了最后几乎不复习了。
最后在你想参加考试。但因为没有准备好,只能放弃,这种意志薄弱的情况是大部分考生目前的状况!
04
缺席中级考试的人
后来怎样了?
一年不去参加考试一时爽,一直不去参加考试可就爽不起来了,好多弃考考生因为没有中级职称证书可是吃了不少亏。
1.少得两年奖金,损失12000元
小雯在上一家公司已经工作三年了,经验也累积了不少,但薪酬却无法再提升,于是,今年小雯换了一家新的公司,工资比之前提高了20%,小雯本来挺开心。
但是到了新公司之后发现,公司有一个奖励政策,有中级会计职称的财务人员可以每个月多领500元奖金,因为自己没有中级证书一下子就损失了两年的奖金,12000元钱,真是亏大了。
2.与财务经理岗位失之交臂
大兵工作能力很强,在现在的单位已经担任会计主管工作,年后,他的朋友联系他说自己所在的公司因职位空缺,要招聘一位财务经理,他有内部推荐的名额,推荐成功的机会很大,所以想到了大兵。
大兵看了开头就懵了,第一条就是要求具备中级会计以上职称证书,但是他因为工作忙报名之后一直没能参加考试。自己能力其实没得说,这么难得的机会就因为一个证书失之交臂,大头真是悔不当初。
3.错失难得一遇的升职加薪机会
双双本科毕业后进入了一家待遇不错的国企,公司规模大,财务部门岗位划分很细,弊端就是从出纳会计到核算会计一做就是7年,看起来也没有什么升职的机会。
前几个月,公司内部突然进行调动,总账会计有空缺,是公司几年一遇的机会,然而硬性指标是需要取得中级会计职称,双双无缘参加,不知道核算会计岗位还要再做几年。
职场上,机会看起来总是来得很突然,但其实它也已经给你足够的时间准备,准备充分的人就能领到入场券,没有准备的人只能黯然离开。
05
最新版
2021年《中级会计实务》
会计分录大全
仅仅64页,考试有底了~
本次2021年《中级会计实务》会计分录,共计8大类,27页。大类目录如下:
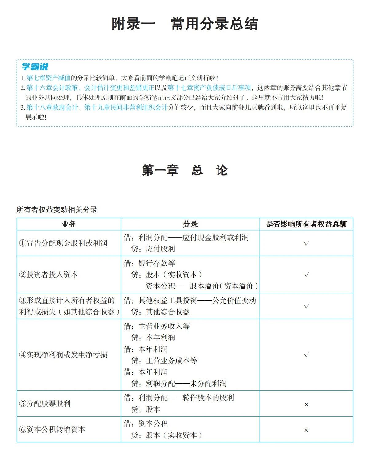
一、资产处置相关分录
二、差错更正和日后调整事项相关分录
三、长期股权投资业务相关分录
四、金融资产业务相关分录
五、职工薪酬相关分录
六、收入业务相关分录
七 、政府补助业务相关分录
八、合并报表相关调整抵销分录

下面是具体的会计分录,文末有下载方式,可下载高清PDF版哟:




最新版
2021年《财务管理》
会计大全
背下来考试再加20分




2021中级双9天速成闯关班
签约保障 不过退费
目标快速提分50分
接受单科报名,名额有限
立刻报名↓

1.1999个会计分录,全了!你一定用得上!(2020年修订版)
2.中级双9天速成闯关班!9天速成,快速提分,签约保障,不过退费!
3.明确!这5类考生不能进中级考场!
4.免考中级2个科目!这些考生赚翻了!
5.中级考试会不会推迟?有财政局答复了!
6.收好啦!超全会计人面试宝典!换工作稳了!
《2021中级会计通关题库+模拟试题》
赠送2021年中级一本通
全套9本书,刷题快速通关
三科全,也可选择单买一科
长按识别OR立刻购买


喜欢这篇文章吗?戳一下“在看”吧↓
































相关资源