定了!会计考试也取消!全员全额退费!
发布于 2021-08-11 17:54 ,所属分类:注册会计师学习资料


受疫情影响延期的另外两个地区安徽合肥、安徽六安财政局均发布通知:2021年初级考试取消,8月20日起集中办理考试退费。这一地区初级考后审核、证书领取全部暂停!

700套带公式Excel模板
限时0元免费领
长按识别OR扫描ErWeiMa回复“700”领取

01
很遗憾!2021初级延考地区均取消考试
安徽合肥、六安财政局正式通知!
1、合肥市财政局:2021初级考试取消,自8月20日起集中办理退费事项。考试报名费将按考生报名缴费途径,全员全额退还。


关于2021年全国会计专业技术
初高级资格考试合肥考区考生退费公告
各有关考生:
受疫情影响,2021年会计专业技术初高级资格合肥考区考试未能按期举行。
因重新开考受考试方式、档期、场地及当前南京新一轮疫情等多方面因素影响,为维护广大考生切身利益和身体健康,生命安全,接省考办通知,自8月20日起集中办理2021年会计专业技术初高级资格考试退费事项。考试报名费将按考生报名缴费途径,全员全额退还。现予以公告。
望广大考生从维护社会稳定大局出发,不信谣、不传谣、不造谣。感谢理解和支持!
退费咨询18110926720
政策咨询0551-63532014(工作日9:00-17:00)
合肥市会考办
2021年7月30日
2、六安市财政局:2021初级考试取消,自8月20日起集中办理退费事项。考试报名费将按考生报名缴费途径,全员全额退还。


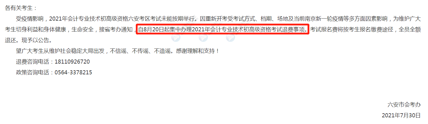
关于2021年全国会计专业技术
初高级资格考试六安考区考生退费公告
各有关考生:
受疫情影响,2021年会计专业技术初高级资格六安考区考试未能按期举行。
因重新开考受考试方式、档期、场地及当前南京新一轮疫情等多方面因素影响,为维护广大考生切身利益和身体健康,生命安全,接省考办通知,自8月20日起集中办理2021年会计专业技术初高级资格考试退费事项。考试报名费将按考生报名缴费途径,全员全额退还。现予以公告。
望广大考生从维护社会稳定大局出发,不信谣、不传谣、不造谣。感谢理解和支持!
退费咨询18110926720
政策咨询0564-3378215
六安市会考办
2021年7月30日
02
这一地区初级考后审核、
证书领取全部暂停!
安徽淮南市财政局发布了关于2021年初级会计考试成绩等有关事项的通知,通知中告知,会计人员管理系统升级改造,暂不能进行初级考试报名资格申报、审核和证书发放等操作,相关事项另行通知。

通知原文
关于2021年度会计专业技术初、高级资格考试成绩等有关事项的通知
根据全国会计专业技术资格考试领导小组办公室(会考﹝2021﹞5号)和(会评﹝2021﹞10号)的精神,有关事项通知如下:
一、关于合格标准
1、2021年度高级会计师资格考试合格标准:《高级会计实务》科目考试全国合格标准为60分(试卷满分为100分)。我省2021年度使用标准执行全国通用标准。
2、2021年度初级会计资格考试合格标准:2021年度会计专业技术初级资格考试各科目的合格标准均为60分(各科目试卷满分均为100分)。
二、资格申报审核因我省会计人员管理系统升级改造,暂不能进行初级考试报名资格申报、审核和证书发放等操作,相关事项另行通知。高级资格成绩合格人员报名资格条件在职称评审时一并审核。
三、做好信息核对考生信息有误(包括姓名、身份证号码、性别、出生年月、照片等)需要修改的请在2021年8月2日前,提交书面申请,提供相关证明材料到淮南市财政局会计大厅办理相关手续。
2021年7月23日
03
2021年各地领证时间汇总
04
这样备考,2022年初级考试稳了
初级考试结束,有很多考生都陆续投入到了22年的初级备考中了。初级考试120个易错点全集!背完少扣50分!
初级考试120个易错考题考点
快点回复“考点”立马领取!


01
初级会计实务30个易错题!

因篇幅有限,剩下的题目和答案就需要大家自己来领取了!请扫描下方ErWeiMa,回复“考点”即可领取高清word打印版哦~
初级考试120个易错考题考点
快点回复“考点”立马领取!


02
经济法基础30个易错题及解析!

因篇幅有限,剩下的题目和答案就需要大家自己来领取了!听去年考生说做完这些错题,背完这120个考点,初级双科少扣了50分!领取高清word打印版,回复“考点”领取哦~
初级考试120个易错考题考点
快点回复“考点”立马领取!


恒企教育2022初级考证协议班
按效果付费,不过就退费
实操保教会,不会可重学
签约保障,经验证书双收获

长按识别 马上报名咨询

推荐
1.太简单了!第一批2020年中级考生走出考场:考题大放水,简单哭了!出考率或创最高峰!千万别弃考!
2.41岁蚂蚁金服高管离世,90后凌晨三点备考中级:人生下半场,拼的是健康。
3.2021年恒企考生稳了!初级、中级、税务师、CPA、CMA协议保过班重磅来袭!签约保障,不过退费!
4.天哪!有人跟我说只要2000元包过中级职称,59能改成60分……
5.50岁的大叔硬着头皮考下中级,坚持的力量真的太可怕了!
6.定了!2020年中级会计职称成绩查询时间!
7.“给你一本中级证书,你也只配拿3000的工资”:你的思维水平,才真正决定你值不值钱
8.34岁,工作5年怀孕被辞;80后宝妈会计面试被拒:人到中年最怕的不是失业,而是……
《2021中级会计通关题库+模拟试题》
赠送2021年中级一本通
全套9本书,刷题快速通关
三科全,也可选择单买一科
长按识别OR立刻购买


喜欢这篇文章吗?戳一下“在看”吧↓



















![【定哥】高考历史专题解答之主观题技巧[百度网盘资源]](https://static.kouhao8.com/cunchu/cunchu7/2023-05-18/UpFile/defaultuploadfile/230505ml2/117-1.jpg?x-oss-process=image/format,webp/resize,w_88/crop,w_88,h_88,g_nw)











相关资源